OA登录
老人专区
标签库
运行情况
本站搜
一网搜
智能问答
导航
首页
首页
政务资讯
信息公开
办事服务
互动交流
林业工作
首页
>
政务公开
> 市林业局
>
财政信息
>
部门(单位)预决算
索
引
号:
1134140000322507XX/202508-00005
组配分类:
部门(单位)预决算
发布机构:
市林业局
主题分类:
农业、林业、水利
成文日期:
暂无
发文日期:
2025-08-25 09:04
文 号:
关
键
词:
名 称:
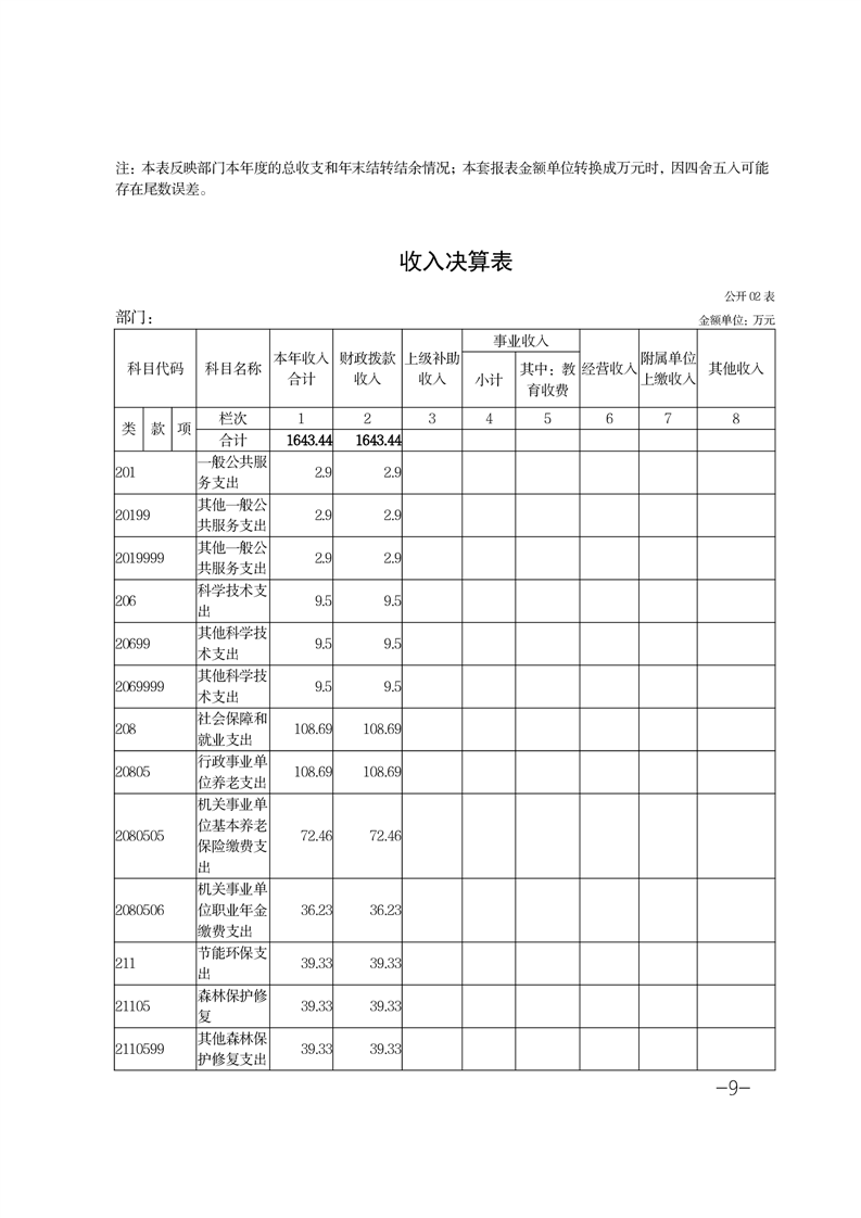
六安市林业局2024年度部门决算
索
引
号:
1134140000322507XX/202508-00005
组配分类:
部门(单位)预决算
发布机构:
市林业局
主题分类:
农业、林业、水利
成文日期:
暂无
发文日期:
2025-08-25 09:04
文 号:
关
键
词:
名 称:
六安市林业局2024年度部门决算
六安市林业局2024年度部门决算
浏览次数:
信息来源:市林业局
发布时间:2025-08-25 09:04
字号:
大
中
小
下载
我要纠错
打印
收藏
附件1:2024年度项目支出绩效自评表.zip
附件2:2024年度林业发展改革工作经费项目绩效评价报告.pdf
文件下载
政策咨询
如果您对该政策文件有疑问,可以点击“
我要问
”在线咨询,也可以拨打上方的电话咨询相关部门,或者拨打市长热线:0564-12345。
打印
站点地图
政务资讯
林业资讯
工作动态
县区动态
公示公告
重要转载
专题专栏
信息公开
办事服务
互动交流
林业工作
机关党建
网站导航
市直部门网站